Artboard 1Icon/UI/CalendarIcons/Ionic/Social/social-pinterestIcon/UI/Video-outline

QLD Security of Payment Legislation

A Practical Guide to the Building Industry Fairness (Security of Payment) Act 2017 (QLD)

This guide outlines the operation of Queensland’s Building Industry Fairness (Security of Payment) Act 2017 (BIF Act), which is designed to ensure cash flow security for contractors, subcontractors and suppliers across the state’s construction industry. It provides a detailed overview of the Act’s key provisions, including payment claims and schedules, reference dates, adjudication processes, and enforcement mechanisms. With strict deadlines and non-negotiable compliance requirements, the BIF Act establishes a statutory right to prompt payments and a streamlined dispute resolution process. Holding Redlich’s Security of Payment handbook is a resource for understanding and applying the BIF Act in real-world scenarios.

Overview

1. Introduction

The Building Industry Fairness (Security of Payment) Act 2017 (Qld) (BIF Act) establishes a statutory  framework designed to promote cash flow certainty and protect the rights of contractors, subcontractors and suppliers in Queensland’s construction industry. The Act imposes strict payment obligations, provides mechanisms for resolving disputes efficiently on an interim basis and introduces penalties for non-compliance.

This handbook serves as a practical guide to navigating the BIF Act, providing a structured analysis of its key provisions, compliance requirements and enforcement mechanisms. It outlines the rights and obligations of claimants and respondents, details the process for making and responding to payment claims, and examines the adjudication and enforcement pathways available under the Act. This resource is designed to assist industry professionals in mitigating risk, ensuring compliance and leveraging the Act’s protections to secure timely payment.

2. Disclaimer

This handbook is for general informational purposes only and does not constitute legal advice. While every effort has been made to ensure accuracy, the content should not be relied upon as a substitute for professional legal advice. The application of the BIF Act depends on specific contractual and factual circumstances, and readers are encouraged to seek independent legal advice tailored to their individual situations.

3. Scope of the BIF Act

3.1 Who is covered?

The BIF Act applies to parties engaged in construction contracts for work performed, or goods and services supplied in Queensland. The statutory protections extend to:

  • contractors and subcontractors engaged in construction work
  • suppliers of materials or goods used in construction
  • consultants providing related professional services, such as architects, engineers and project managers.

The Act is contractually based, meaning it applies where a construction contract exists – whether written, oral or partly both. However, a ‘construction contract’ is broadly defined in the BIF Act and there is no requirement for a formal, signed agreement. Parties cannot contract out of the BIF Act’s provisions.

3.2 Types of work to which the BIF Act applies

The BIF Act applies to a broad range of construction activities, including:

  • building work – erecting, altering, repairing, or demolishing buildings and structures
  • civil engineering – roads, bridges, tunnels, and other infrastructure
  • trade work – plumbing, electrical, mechanical, and other specialized trades
  • land preparation – excavation, site clearing, and earthmoving
  • professional services – design, engineering, surveying, and project management where linked to construction work.

The Act also extends to the supply of goods and services related to construction, provided those goods are intended to be used in carrying out construction work. This includes the supply of prefabricated components, concrete and other construction materials, as well as services such as equipment hire with an operator.

3.3 Key limitations and exemptions

While the BIF Act is far-reaching, certain types of contracts and work are outside its scope:

  • residential owner-occupiers: The BIF Act generally does not apply to contracts between a homeowner and a builder for work on a residential property where the homeowner resides or intends to reside. However, it does apply to subcontractors engaged on residential projects, meaning builders must comply with payment obligations to their subcontractors
  • employment contracts: Employees performing work under a contract of employment are excluded from the BIF Act’s protections, as their rights are governed by employment law
  • mining, oil & gas operations: Some resource sector activities, including drilling for petroleum or mining operations, are excluded unless they involve construction work related to infrastructure, such as roads or buildings on a mine site.

4. Reference dates - When can a payment claim be made?

4.1 Key points

  • A payment claim can only be served on and from a reference date, not before.
  • A reference date will be the date provided for in the contract for submitting progress claims or, if the contract does not provide for the matter, the last day of the month. A further reference date accrues upon termination of the contract.
  • A clause in a contract requiring an act to occur before a payment claim can be served, is likely to be invalid and not enforceable for the purposes of the BIF Act.

4.2 What is a reference date?

A reference date is the date on and from which a party is entitled to submit a payment claim.

A valid reference date is a statutory pre-condition to making a payment claim. If a reference date isn’t available (or has been used up as only one payment claim can be served per reference date), a payment claim cannot be made until the next reference date has accrued.

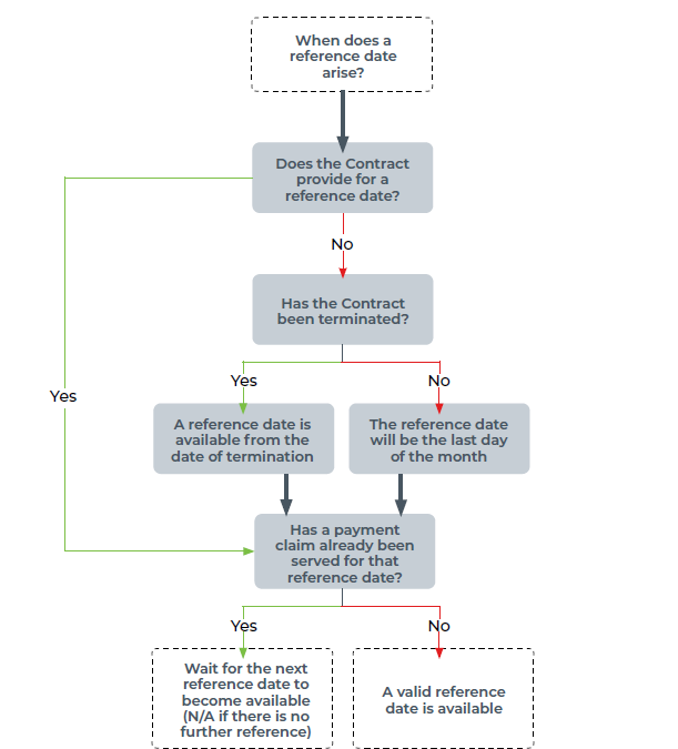
4.3 When does a reference date arise?

Section 67(1) of the BIF Act provides that a reference date will arise on:

  • the date provided for in the contract; or
  • if the contract does not provide for the matter:
    • the last day of the month that construction work was carried out; or
    • the date the contract was terminated (if applicable).

Importantly, only one payment claim can be served on or from each reference date, meaning that if a payment claim has already been served for that reference date, the claimant will need to wait for the next one to have accrued.

A date specified in the contract for the making of ‘progress claims’ will be the reference date for the purposes of the BIF Act unless the contract expressly provides otherwise.

4.4 Service of the payment claim from the reference date

Section 70 of the BIF Act provides that a person can serve a payment claim from a reference date. When read with sections 64 and 68, this means that a payment claim must be served on or after the reference date. This overrides contractual provisions that requires a progress claim to be issued on a particular date.

However, several contracts (including the Australian Standard contracts), may provide that a payment claim served earlier than a reference date is deemed to be made on the reference date (a deeming provision).

However, even if a contract does contain a deeming provision, a payment claim cannot be served before the reference date for the purposes of the BIF Act. This is because a deeming provision cannot modify the operation of the BIF Act.

4.5 Preconditions to a reference date

Many construction contracts include preconditions on the right to lodge progress claims or when progress claims will be valid. These include things such as:

  • provision of a statutory declaration that all subcontractors, employees and suppliers have been paid
  • evidence that security has been provided; or
  • evidence that insurance has been taken out.

While these preconditions may be valid from a contractual point of view, they fall awry of section 200 of the BIF Act, which prevents parties from contracting out of the Act.

This means that even if your contract has a precondition before a progress claim can be served, compliance with this precondition may not prevent the contractor from serving a payment claim under the BIF Act.

5. Payment deadlines

5.1 Key points

  • Strict compliance is required: Payment deadlines under the BIF Act are rigid and enforceable.
  • If a payment schedule is not provided, or an amount is scheduled in the payment schedule, the amount must be paid by the due date, which will be the date set out in contract (subject to any overriding statutory timeframes).
  • Adjudication decisions require payment within five business days of the receiving the decision or such later date as provided by the adjudicator. Non-compliance exposes respondents to enforcement proceedings and regulatory action.

5.2 Payment deadlines

A progress payment under a construction contract becomes payable on the day provided for in the contract or, if the contract does not provide for the matter, 10 business days after the day a payment claim is made.

However, the BIF Act mandates maximum payment timeframes if the construction work constitutes “building work” under the Queensland Building and Construction Commission Act 1991 (Qld) (QBCC Act), that will override any conflicting contractual terms:

  • principal to head contractor: A payment provision requiring payment more than 15 business days of the payment claim is invalid, which will result in the statutory prescribed due date of 10 business days from receipt of the payment claim applying
  • head contractor to subcontractor or under a trade management contract: A payment provision requiring payment more than 25 business days of the payment claim is invalid, which will result in the statutory prescribed due date of 10 business days from receipt of the payment claim applying.

Any “pay when paid” provisions will be void and unenforceable.

6. Payment obligations in specific scenarios

6.1 Where no payment schedule is provided

A respondent must issue a payment schedule within 15 business days of receiving a payment claim (or such earlier time as provided for in the contract – see Payment Schedules below). If a payment schedule is not provided within this timeframe, the full amount claimed becomes due and payable on the due date for payment (as determined above). If the respondent does not pay the full amount:

  • the claimant may initiate court proceedings or adjudication to recover the full amount
  • the respondent is statutorily barred from raising any defence or counterclaim under the contract against the claim in those proceedings
  • additional penalties, including statutory interest, may apply to the overdue amount.

6.2 When an adjudication decision requires payment

If an adjudicator determines that a payment is due, the respondent must pay the adjudicated amount within five business days of receiving the decision or such later date as allowed by the adjudicator.

Failure to comply with an adjudication determination exposes the respondent to significant enforcement risks, including but not limited to:

  • the claimant registering the determination as a court judgment for enforcement
  • asset recovery actions, including winding-up proceedings or garnishee orders
  • regulatory consequences, such as potential disciplinary action by the QBCC.

6.3 Consequences of late payment

Failure to meet statutory payment deadlines can have serious legal and financial repercussions, including:

  • statutory interest accruing on overdue payments
  • suspension of work by the claimant, without contractual penalty
  • adjudication and court enforcement, leading to potential asset seizure
  • regulatory scrutiny, including QBCC disciplinary action for repeated non-compliance.

7. Payment claims

7.1 Key points

  • A payment claim must identify the construction work or related goods and services for which a
  • progress payment is being claimed and request payment of the claim amount.
  • Unless the payment claim is a final payment claim under the contract, it must be submitted within:
    • the period specified in the construction contract (if any), or
    • if the contract does not specify a period, within six months after the last date on which:
      • the relevant construction work was performed, or
      • the related goods and services were supplied.

The longer of these two periods applies.

Essentially, the claim deadline is either what the contract allows or six months from when the work was last done — whichever is longer.

  • A payment claim is authorised or required to be given to a person in the way provided in the contract.

7.2 What is a payment claim?

A payment claim is a written document which identifies the construction work or related goods and services, to which the progress payment relates, stating the claimed amount and requesting payment of the claimed amount.

7.3 Identifies the construction work or related goods and services

Where a payment claim fails to include sufficient identification of the work being claimed, the payment claim will be invalid.

In considering the requirements to determine whether a payment claim sufficiently identifies the construction work or the related goods and services being claimed, the court has found the test is an objective one. Particularly, the court has found that “the focus must remain on the objective circumstances, not on the subjective intentions of the parties, although it is not wrong to examine the issue from the vantage point of the parties to the particular contract”.

Whilst payment claims (and payment schedules) are not required to be as precise and particularised as court pleadings, the preferred view is that in Queensland, precision and particularity must be required to a degree reasonably sufficient to apprise the parties of the real issues in dispute.

7.4 Request for payment

A payment claim must request payment of the claimed amount.

Something that amounts to a request for payment needs to be expressed in the payment claim or necessarily and clearly implied in that document.

Terms such as “amount due this claim” have been held to not be a sufficiently clear request for payment.

However, section 68(3) of the BIF Act provides that if a written document bears the word ‘invoice’ it is taken to be a request for payment, and will avoid this risk.

7.5 Timing of a payment claim

Section 75(2) of the BIF Act provides that a payment claim, unless it relates to a final payment, must be given before the end of whichever of the following periods is the longest:

  • the period, if any, worked out under the construction contract; or
  • the period of six months after the construction work to which the claim relates was last carried out or the related goods and services to which the claim relates were last supplied.

Recently, the Queensland Supreme Court determined that complying with the statutory timeframes under section 75(2) is a basic and essential statutory requirement.

Alternatively, pursuant to section 75(3), if the payment claim relates to a final payment, the claim must be given before the end of whichever of the following periods is the longest:

  • the period, if any, worked out under the relevant construction contract; or
  • 28 days after the end of the last defects liability period for the construction contract; or
  • six months after the completion of all construction work to be carried out under the construction contract; or
  • six months after the complete supply of related goods and services to be supplied under the construction contract.

7.6 Service of a payment claim

Section 102(1) of the BIF Act provides that a payment claim is authorised, or required, to be given to a person in the way provided in the contract.

However, this provision is in addition to the provisions of any other law about giving notices, like section 109X of the Corporations Act 2001 (Cth), and section 39 of the Acts Interpretation Act 1954 (Qld) (Acts Interpretation Act).

Section 39 of the Acts Interpretation Act provides that a document may be served:

  • on an individual –
    • by delivering it personally
    • by leaving it at, or by sending it by post, telex, facsimile or similar facility to, the address of the place of residence or business of the person last known to the person serving the document.
    • on a body corporate – by leaving it at, or sending it by post, telex, facsimile or similar facility to, the head office, a registered office or a principal office of the body corporate.

There is Queensland case law that creates doubt as to whether email is a ‘similar facility’. The risks of this can be managed by the parties agreeing to email as a means of service in the contract but in agreeing to email service, parties should be wary that prior conduct (such as using the relevant email address to send previous invoices) could amount to implied consent to email service.

Service by Acconex (or by some other document management software) is not specifically permitted by section 39 of the Acts Interpretation Act, however, this service is effective where the contract permits service by that method.

However, if something is uploaded to Acconex as ‘sent’, it does not automatically mean ‘served’. Case law suggests that the person to be served becomes aware of the contents of the payment claim when the person logs in to the Aconex website to download or access the payment claim.

Regarding service via Dropbox, the Queensland courts have formed the view that Dropbox was simply not sufficient for the purposes of section 79 of the BIF Act or section 39 of the Acts Interpretation Act as it did not result in the ‘person to be served becoming aware of the contents of the document’.

This means that Dropbox, or any form of link where the recipient needs to click on a link to download a file, particularly so where the document needs to be served within a particular time, should be avoided when serving documents.

Following a recent New South Wales Court of Appeal decision, the position in New South Wales regarding service of a payment claim via electronic means is different to that of Queensland. In New South Wales, service of a payment claim will be effective when the claim is sent and capable of being retrieved, including where a payment claim is capable of being retrieved on an agreed communication platform used by the relevant parties. This means that, irrespective of when the relevant party becomes aware of receipt of a payment claim, time will begin to run from the moment a payment claim is capable of being retrieved on the agreed platform, even if the payment claim is served outside of business hours.

7.7 Licensing

Recent court decisions have confirmed that adjudicators will not have jurisdiction to determine adjudication applications for payment claims which relate to unlawful contracts such as contracts to perform “building work” for which a licence is required pursuant to the QBCC Act but is not held by the claimant. This means that if a contractor is performing work for which they do not hold the appropriate licence, or which was not performed by others pursuant to any statutory exemption, they will not be able to avail themselves to the remedies set out in the BIF Act.

8. Payment schedules

8.1 Key points

  • Upon receiving a payment claim under the BIF Act, the respondent has two options:
    • pay the amount claimed in full by the due date for payment (in which case a payment schedule is not required); or
    • respond to the claim by serving a payment schedule pursuant to section 76(1) of the BIF Act.
  • A payment schedule must identify the payment claim to which it responds, state the amount that the respondent proposes to pay and if the amount is less than the amount claimed in the payment claim, state why the amount proposed to be paid is less (including reasons for withholding any payment).
  • A payment schedule must be given within the earlier of the period specified under the contract or 15 business days after receiving the payment claim.
  • If a payment schedule is not issued within the timeframe, provided the payment claim was valid, the recipient becomes liable to pay the full amount claimed. In those circumstances, the claimant may; apply to court to recover the unpaid amount (subject to compliance with notice requirements) or apply for adjudication of the payment claim, and/or suspend works.

8.2 What is a payment schedule?

A payment schedule is a written document where the respondent responds to a payment claim.

Section 69 of the BIF Act provides that a payment schedule must:

  • identify the payment claim to which it relates
  • state the amount of the payment, if any, that the respondent proposes to make
  • if the amount proposed to be paid is less than the amount stated in the payment claim – state why the amount proposed to be paid is less, including the respondent’s reasons for withholding any payment
  • include the other information prescribed by regulation (there is currently nothing prescribed).

8.3 Extent of reasons for withholding payment

Section 69(c) of the BIF Act requires the respondent, when submitting a payment schedule, to state all reasons for withholding payment.

The Queensland courts have addressed the extent of reasons for withholding payment required in a payment schedule. Specifically, where a payment schedule doesn’t include any reasons to challenge the valuation of the amounts claimed in the payment claim, this is considered accepting the valuation of works claimed in the payment claim.

Additionally, there are consequences for respondents who provide no reasons, or insufficient reasons, for withholding the whole or part of the claim:

  • where no reasons have been provided, the payment schedule will be deemed invalid and the whole amount of the payment claim will be due
  • where insufficient reasons have been provided, the respondent is not entitled to raise new reasons in an adjudication of the payment claim.

In Queensland, the Courts will not infer reasons from ancillary documentation. Therefore, payment schedules should clearly indicate what is being disputed and why it is being disputed within the payment schedule document itself.

8.4 Consequences of not issuing payment schedules within time

A payment schedule must be given within the earlier of the period specified under the contract or 15 business days after receiving the payment claim.

A recent New South Wales Court of Appeal decision reaffirms the importance of prioritising the statutory timeframes over contractual terms, particularly deeming provisions in construction contracts. In this case, the relevant deeming clause purported to extend the statutory period for providing a payment schedule. Ultimately, the Court of Appeal found that the statutory period could be contractually shortened but not lengthened, and therefore, as the payment schedule was served outside of the statutory timeframe, it was served out of time.

As expressly provided for in section 77 of the BIF Act, if a payment schedule is not issued within time, the full amount becomes due and owing on the due date for the progress payment. Therefore, it is important that any period specified under a construction contract to provide a payment schedule is not inconsistent with the 15 business day requirement in the BIF Act.

For section 78 of the BIF Act, if the respondent provides a payment schedule which schedules an amount for payment, the respondent is required to pay the scheduled amount by the due date for payment.

In either of these scenarios, section 78 of the BIF Act provides three options for the claimant if the respondent fails to make payment of the amount owed by the due date for payment. They can either:

      • recover the unpaid portion of the amount owed from the respondent, as a debt owing to the claimant, in a court of competent jurisdiction;
      • apply for adjudication of the payment claim under Part four of the BIF Act; and/or
      • suspend works without consequence.

8.5 Applying to court

Prior to commencing court proceedings to recover unpaid portions of the amount owed, the claimant must first give a ‘warning notice’ under section 99 of the BIF Act. The warning notice must:

  • be in the approved form
  • be given after the due date for payment has lapsed
  • be given to the respondent within 30 business days after the due date for payment.

However, by giving the warning notice, the claimant isn’t obliged to start proceedings if they are not paid the amount. Further, the warning notice only provides the respondent with an opportunity to pay the amount owed. It does not give them a second chance to provide a payment schedule.

Pursuant to section 100 of the BIF Act, judgment in favour of the claimant is not given unless:

  • the court is satisfied that the respondent did not pay the amount to the claimant on or before the due date for the progress payment to which the payment claim relates
  • if the respondent’s liability to pay the amount arises because of a failure to give a payment schedule – the respondent did not give the claimant a payment schedule within the time required to do so under the BIF Act
  • the section 99 warning notice was given to the respondent within the required time.

It is important to briefly provide further qualification regarding the due date for payment under the contract, which is explained below.

8.6 Due dates

As covered in section 5.2 of this handbook, if the work under the contract is, or includes, ‘building work’ for the purposes of the QBCC Act, sections 67U and 67W of the QBCC Act will apply, which provides that certain due date provisions will be void if they are longer than what the QBCC Act allows. Specifically:

  • if the contract is a subcontract or a construction management trade contract, a term providing for payment that is later than 25 business days from when the claim is issued is void; or
  • if the contract is a commercial building contract, so in other words, the head contract, a term providing for payment that is longer than 15 business days is void.

Therefore, if either of these situations applies, the due date for payment under the BIF Act will be 10 business days (being, the default position).

The second qualification is that if the contract provides that the due date for payment is a date on which the head contractor gets paid up the line (a pay when paid provision), this is also void.

However, it is important for claimants to understand the due date for payment, otherwise they may be out of time to apply for adjudication or issue a section 99 warning notice as a precursor to applying for judgement. Alternatively, it is also important for the respondents because they could unwittingly contravene the BIF Act by failing to pay by the actual due date.

If a claimant applies for judgment under section 93(1), the respondent will not be entitled to raise any defence, set-off or counterclaim under the contract. The option of applying for judgment is less attractive when the works are still progressing due to the potential for the judgment to essentially be reversed in a subsequent payment schedule issued under the contract in response to a payment claim.

By comparison, in that scenario it can be more beneficial to apply for adjudication, because the claims will be valued by the adjudicator (a task the court does not perform in a judgment application) and any subsequent adjudicator will be required to apply that same valuation.

8.7 Suspension

Pursuant to section 96 of the BIF Act, the claimant has a statutory right to suspend work if they have not been paid the amount owed by the due date for payment. The process for suspension is as follows:

  • the claimant cannot suspend the works prior to the due date for payment of the amount owed lapsing
  • prior to suspension, the contractor (or subcontractor) must issue a written notice, pursuant to section 78(3) of the BIF Act, to the party responsible for payment, informing them of the intention to suspend carrying out construction work or supplying related goods and services under the contract due to non-payment
  • after giving the written notice, the claimant must wait at least two business days before suspending the works
  • the suspension of work continues until the outstanding payment is made, and continues until three business days immediately following the date of payment of the outstanding amount.

9. Adjudication application

9.1 Key points

A claimant can make an adjudication application if:

  • the scheduled amount for payment in a payment schedule is less than the amount claimed in the payment claim;
  • no payment schedule is issued in time; or
  • the scheduled amount is not paid by the due date for payment.

An adjudication application must be made within 30 business days of:

  • receiving the payment schedule, and there being a disagreement about the scheduled amount; or
  • the due date for payment where no payment schedule is received.

An adjudication application must be made within 20 business days of the due date for payment where a payment schedule is provided with a scheduled amount that is not disrupted by the claimant, but that amount is not paid by the due date.

10. The process for commencing adjudication

10.1 Applying for an adjudication

Pursuant to section 79 of the BIF Act, the right for a claimant to apply for adjudication arises where:

  • a respondent has scheduled an amount for payment in their payment schedule which is less than the amount claimed
  • if no payment scheduled is issued at all or within time; or
  • if the scheduled amount is not paid by the due date for payment.

There is an application fee which must be paid upon lodgement. The fee payable depends on the value of the progress claim (inclusive of GST), rather than the value of the amount in dispute.

The period for lodging the adjudication application is dependent upon which of those rights to an adjudication is applicable. This is set out below.

10.2 Timing

10.3 Contents of adjudication application

Pursuant to section 79(2) of the BIF Act, an adjudication application:

  • must be in the approved form
  • must be made on time
  • must identify the payment claim and the payment schedule, if any, to which it relates
  • must be accompanied by the fee prescribed by regulation for the application
  • may be accompanied by submissions relevant to the application.

10.4 Approved form

The approved form means the adjudication application needs to be lodged with the QBCC, accompanied by a QBCC adjudication application form. The form includes:

  • the identity of the parties
  • contact details of the parties
  • details about the contract
  • details of the payment claim and payment schedule
  • the applicable reference date.

In Queensland, an adjudication decision will be invalidated where the form the claimant gives the respondent as part of the adjudication application is not the ‘approved form’.

The claimant has three options when making an adjudication application. They can:

  • manually complete this form, venture to the QBCC’s office, and make the adjudication application in person (Manual Form)
  • electronically complete the form that is available on the QBCC Website and lodge it electronically; or
  • electronically complete the same details contained in those forms through the QBCC’s website, upload their adjudication application material to the QBCC’s online platform and make their adjudication application electronically. By this option, a form is automatically generated after the lodgement process, akin to a receipt.

However, the final option has been controversial.

The form in this option is a document which is automatically generated by the Adjudication Registry and provided to claimants after they electronically make an adjudication application. The form produced is not identical to the approved form.

The Queensland courts have found that the automatically generated document which follows the online submission process of the application can result in a full copy of the adjudication application never being served on the respondent and therefore, potentially resulting in the adjudication decision being invalidated.

To avoid this risk, the form (which is seven pages) should be downloaded, filled out and included in full (i.e. all seven pages of the form) in the adjudication application that is lodged with the QBCC and served on the respondent.

10.5 Accompaniment of submissions

Although the term ‘submissions’ is not defined within the BIF Act, it includes legal submissions, evidence to support the claim such as statutory declarations or witness statements, expert reports or other similar documents.

The New South Wales Supreme Court has found that a claimant cannot deprive a respondent of specific details in a payment claim and then seek to later provide these details in an adjudication application. Therefore, submissions in the adjudication application need to be supportive of what is already in the payment claim. However, the New South Wales Court of Appeal determined in 2025 that there is no rule prohibiting an adjudicator from considering material not supplied with a payment claim merely because the material would have affected the payment schedule.

10.6 Service of the adjudication application

The adjudication application and any submissions, must be served on the respondent within four business days after the claimant makes the adjudication application.

A failure to serve the application on the respondent with the approved form is enough to mean that the adjudication application will result in ineffective service, invalidating the adjudication decision that follows.

In addition to ensuring that the entire seven page approved form is served on the respondent, it is also important to ensure that all relevant supporting documentation is served. This issue was recently considered by the Queensland Court of Appeal in Platform Constructions Pty Ltd v Fourth Dimension Au Pty Ltd (Atf Bd Hope Unit Trust) [2025] QCA 264. In this case, the Court of Appeal determined that the adjudication decision was void due to the applicant’s failure to serve a complete copy of the adjudication application lodged with the QBCC on the respondent (seven files comprising the subcontract had not been sent by the applicant to the respondent).

Section 102 of the BIF Act prescribes the method for serving notices or documents referred to under Chapter three of the BIF Act and permits service:

  • in the way, if any, provided under the relevant construction contract (which may permit the service of notices by email); or
  • in accordance with section 39 of the Acts Interpretation Act.

10.7 Appointment of an adjudicator

Pursuant to sections 79(5) and 80 of the BIF Act, once the adjudication application is lodged with the QBCC Adjudication Registrar (Adjudication Registrar), it must be referred to an adjudicator within four business days.

Once that referral has occurred, the adjudicator then can accept or reject the appointment in writing to the Adjudication Registrar, but they need to do so within four business days after the referral is made unless they have a reasonable excuse.

If the adjudicator doesn’t accept or reject the appointment within those four business days, the Adjudication Registrar can refer it to another adjudicator who can also accept or reject the appointment.

11. Adjudication response

11.1 Key points

  • The respondent must respond to an application for a ‘standard payment claim’ within 10 business days of receiving the application (or seven business days within adjudicator acceptance), however, for a ‘complex claim’ the respondent has 15 business days (unless an extension of time is requested and granted by the adjudicator).
  • An adjudication response must be in writing, identify the adjudication application to which it relates, and may include submissions relevant to the response that the respondent chooses to include (taking into consideration any restrictions which apply).
  • An adjudication response must be served on the claimant within two business days, after lodging it with the appointed adjudicator.

11.2 Timing of an adjudication response

Section 83 of the BIF Act provides the time for making an adjudication response. Specifically:

  • if the claim is a “standard claim”, the respondent has 10 business days from receiving the adjudication application or seven business days from notice of acceptance by the adjudicator to respond
  • for complex claims, the timeframe extends to the longer of 12 business days after receiving notice of the adjudicator’s acceptance of the application or 15 business days after being served with the adjudication application (and any accompanying submissions if applicable),. However, for complex claims, the respondent can request an extension of up to 15 additional business days with a written application for an extension. The request must be made within five business days of the period stated in subparagraph (b) above. If granted, the response must be provided within the extended timeframe.

Under section 64 of the BIF Act, a complex claim is defined to mean a payment claim for an amount more than $750,000 (exclusive of GST) or, if a greater amount is prescribed by regulation, the amount prescribed. A standard claim is therefore a payment claim for up to $750,000 (exclusive of GST).

11.3 Extension of time for complex claims

The maximum extension permissible is an additional 15 business days.

To be able to claim an extension, the respondent must request the extension of time in writing and within five business days of receipt of the application or two business days after receipt of the adjudicator’s notice of acceptance of the adjudication, whichever is later.

The request also needs to include reasons for requiring the extension of time.

Pursuant to section 84(1)(b) of the BIF Act, an adjudicator must decide the extension of time application as quickly as possible.

11.4 Prescriptive requirements of an adjudication response

An adjudication response must be in writing, identify the adjudication application to which it relates, and include submissions relevant to the response that the respondent chooses to include.

However, in line with section 82(4) of the BIF Act, submissions are restricted to the extent they relate to reasons for withholding payment included in the payment schedule, and a 2025 Queensland Supreme Court decision confirms that where the reasons have not changed from earlier claims, the reasons must still be repeated or identified in each subsequent claim as the narrow scope for challenging adjudication decisions is limited to jurisdiction matters. 

11.5 Serving an adjudication response

Under section 83(6) of the BIF Act, the respondent must serve a copy of their adjudication response with the claimant within two business days, after providing it to the adjudicator.

12. Adjudication procedures

12.1 Key points

  • An adjudicator must first decide whether they have jurisdiction to determine the adjudication
  • An adjudicator must decide an adjudication application no later than (unless an extension is granted):
    • for a standard payment claim – 10 business days after the response date; or
    • for a complex payment claim – 15 business days after the response date.
  • The Adjudicator must:
    • value the construction work
    • decide the adjudicated amount to be paid by the respondent to the claimant and the date on which the amount becomes payable together with any interest payable.
  • Once a claim is valued by an adjudicator, the valuation is binding on subsequent adjudicators.

12.2 What must the adjudicator do?

An adjudicator must decide, within the required time, whether they have jurisdiction to adjudicate the adjudication application and whether the application is frivolous or vexatious.

If the adjudicator decides they have jurisdiction and the application is not frivolous or vexatious, the adjudicator is to decide, within the required time:

  • the amount of the progress payment, if any, to be paid by the respondent to the claimant (the "adjudicated amount")
  • the date on which any amount became or becomes payable
  • the rate of interest payable on any amount.

In making the determination, the adjudicator can only consider:

  • parts of the BIF Act and the QBCC Act part 4A (which includes provisions regulating contracts, such as limits on retention and set-offs)
  • the clauses of the construction contract
  • the payment claim to which the application relates, together with all submissions, including relevant documents, that have been properly made by the claimant
  • the payment schedule, if any, to which the application relates, together with all submissions, including relevant documents, that have been properly made by the respondent
  • the results of any inspection carried out by the adjudicator of any matter to which the claim relates.

If the adjudicator does not consider submissions that were of significance, the adjudicator may have failed to comply with the essential requirements of the Act and the decision is liable to be set aside.

Section 88(3) of the BIF Act prohibits an adjudicator from considering reasons not included in the payment schedule.

Further, an adjudicator may disregard an adjudication application or adjudication response to the extent that the submissions or accompanying documents contravene any limitations relating to submissions or accompanying documents prescribed by Regulation.

These limitations include things like, if the payment claim seeks a payment of no more than $25,000:

  • the submissions in the application and the response must not exceed 10 pages
  • the margin must be at least 2.54cm and the font size must be at least 10 point
  • the documents which can accompany the application in addition to submissions are; the payment claim, payment schedule, contract, supporting documents that were given to the other party at the time of the payment claim or payment schedule, expert report and a statutory declaration.

Ultimately, an adjudicator must make a genuine attempt to come to a determination on the factors set out in section 88(2) of the BIF Act and “turn their minds to, grapple with and form a view on all matters that they are required to ‘consider".

In reaching this decision, the adjudicator may:

  • ask for further written submissions from either party, and if they do so, must give the other party an opportunity to comment on those submissions
  • set deadlines for further submissions and comments by the parties
  • call a conference of the parties
  • carry out an inspection of any matter to which the claim relates.

Out of these options, it is most common for the adjudicator to request submissions and set deadlines in respect of those.

12.3 Time frame for determining an adjudication application

Under section 84 of the BIF Act, the adjudicator must decide an adjudication application as quickly as possible, but in any event no later than:

  • for a standard payment claim – 10 business days after the response date; or
  • for a complex payment claim – 15 business days after the response date.

The response date is the date the adjudication response was given, or the due date for the response, whichever date is earlier. The due date of the Adjudicator’s decision can be extended by agreement if both parties agree to extend it before the original due date for the decision.

If the application relates to a complex claim and the parties don’t reach an agreement on the extension, the adjudicator can unilaterally extend the time by five business days only. The adjudicator must give notice of any extension to the Adjudication Registrar within four days of getting the extension.

13. The requirements of the adjudicator when deciding adjudication applications

13.1 Valuation of construction work

Whether an adjudicator has fulfilled their duties set out in section 88(2) of the BIF Act is often relevant as to whether they have ‘valued’ the construction work.

Specifically, under section 72(1)(a) of the BIF Act, if a contract provides for how the construction work is to be valued, the adjudicator must value the construction work in accordance with the contract. The same applies to the value of related goods and services, provided for in section 72(2)(a) of the BIF Act.

If, on the other hand, a contract does not provide for how construction work carried out under the contract is to be valued or how the related goods and services supplied under the contract are to be valued, the Adjudicator must have regard to:

  • the contract price for the work
  • any other rates or prices stated in the contract
  • any variation agreed to by the parties to the contract by which the contract price, or any other rate or price stated in the contract, is to be adjusted by a specific amount
  • if any of the work is defective, the estimated cost of rectifying the defect.

Regarding defective work, the Queensland Supreme Court has found that an adjudicator failed to perform the statutory duty under section 72(1)(b)(iv) of the BIF Act. This failure occurred because the contract did not specify how the work was to be valued, and although the adjudicator acknowledged the existence of some defects, they did not estimate the cost of rectifying those defects or consider this when determining the value of the construction work.

The NSW Supreme Court has also considered this in relation to the identical section under the NSW version of the BIF Act. Specifically, it was held, an “adjudicator would be required to set off, from the claimed amount, whatever amount he reached as the estimated cost of rectifying those of the defects…that he might find were proved to his satisfaction.”

A common argument between parties relates to whether the contract actually does provide for how the construction work is to be valued in the first instance. If it does, the adjudicator simply needs to value the work or related goods and services in accordance with the contract rather than the matters set out in sections 72(1)(b) and (2)(b).

13.2 Consider the merits of the claim

The function demanded of an adjudicator under sections 88(1) and (2) of the BIF Act is to decide the adjudicated amount to be paid by the respondent to the claimant and the date on which the amount becomes payable together with any interest payable.

Previously, case law suggested that an adjudicator is not discharged from considering the merits of the claim, simply because no payment schedule has been provided. Although, the New South Wales Court of Appeal altered this position in 2023 in Ceerose Pty Ltd v A-Civil Aus Pty Ltd [2023] NSWCA 215 (Ceerose).

The position in New South Wales based on Ceerose is as follows:

  • an adjudicator is only required to consider the submissions that have been provided by the parties which stipulate the material that is relevant. This is because the payment claim and payment schedule define the scope of the dispute to be determined by the adjudicator, in addition to the provisions of the relevant Security of Payment legislation which provide limits on what an adjudicator is obliged to consider
  • in the absence of materials, including reasons for non payment, the adjudicator was entitled to award the amount of the claim without addressing the merits and it was not a jurisdictional error for an adjudicator to consider a matter outside of the scope of the dispute as defined by the parties in the payment claim and payment schedule.
  • Payne JA held at [75]:
... Certainly, it is not a jurisdictional error for an adjudicator, having decided all the reasons advanced by the respondent were invalid, to then and without more, determine the amount of the progress payment in favour of the claimant based on the payment claim.

More recently in 2025, the New South Wales Court of Appeal determined in Builtcom Constructions Pty Ltd v VSD Investments Pty Ltd as trustee for The VSD Investments Trust (No 2) [2025] NSWCA 134 that there is no rule prohibiting an adjudicator from considering material not supplied with a payment claim merely because the material would have affected the payment schedule, but that this is an error of law rather than a jurisdictional error that would result in invalidity of the adjudication decision or part thereof.

The decision of Ceerose has been considered in Queensland courts. Importantly, the result of Ceerose does not mean that the adjudicator is obliged to award the amount claimed without any consideration of the contract and merits. This was recognised by the Supreme Court of Queensland in Paladin Projects Pty Ltd v Visie Three Pty Ltd & Ors [2024] QSC 230, where the court stated at [112]: ...the decision [in Ceerose] does not in effect mean that the adjudicator must “rubber stamp” the claim if reasons in the payment schedule fall away.

In Taringa Property Group Pty Ltd v Kenik Pty Ltd [2024] QSC 298, the court noted that the adjudicator’s decision is often made up of multiple decisions regarding the individual issues and submissions made by each party in respect of the claims, observing: ...the scope of the duty to consider materials is determined by reference to the mandatory considerations of s 88(2) of the BIF Act; namely the relevant provisions of the BIF Act, the relevant construction contract, the payment claim, the payment schedule and each party’s properly made submissions.

Thus, while there may be few cases in which the breach of the duty to consider required matters is made out, that is not to say that there may not be circumstances in which the inference of omission to consider is demonstrated. Failure to refer to a submission on a centrally important matter, clearly articulated and based on uncontested facts, may demonstrate a failure to consider at all.

However, to successfully overturn an adjudicator’s decision, the New South Wales Court of Appeal emphasised in Martinus Rail Pty Ltd v Qube RE Services (No.2) Pty Ltd [2025] NSWCA 49​ that both jurisdictional error and material injustice are required as the rough and ready nature of Security of Payment claims (which have tight deadlines) grants adjudicators leniency with respect to the legal reasonableness of their determinations.

13.3 Decide the adjudication application in good faith

The obligation of an adjudicator to decide an adjudication application in good faith was elaborated on in the NSW Court of Appeal. The court set out various bases for when an adjudication decision can be set aside, which included where the adjudication decision does not amount to an attempt in good faith to exercise their powers having regard to the subject matter of the legislation.

It is necessary for an adjudicator to consider the matters set out in section 88(2) if they are to fulfill their obligation of deciding an adjudication application in good faith. Examples of where an adjudicator was found not to have fulfilled this obligation are as follows:

In one case the issue concerned the adjudicator not acting in good faith, because:

  • the adjudicator expended time and effort on a non-issue which indicates that they did not intellectually engage with the issues raised by the parties for determination
  • the adjudicator did not analyse the scope of work, which the court held was necessary to properly consider the arguments made by the claimant in the relevant context
  • the adjudicator did not analyse the nature of the suspension of contractual rights and obligations in circumstances where such issues were relevant to the arguments raised by the respondent.

In another case, it was apparent in the adjudication decision that the adjudicator had not considered one party’s submissions on a particular issue, with the court finding that had they done so, they could not reasonably have arrived at the result they did.

Aside from the issue of good faith, this also goes to the validity of the decision. This principle was considered by the Queensland Supreme Court when considering an adjudication decision, in which the adjudicator had allowed parts of the claims although the reasons provided no explanation, other than stating that the decision was made "after carefully considering the material and concerns”. The adjudication decision was ultimately set aside because the reasons did not demonstrate any analysis and were affected by jurisdictional error.

Inadequate reasons given in an adjudication decision may result in the decision being overturned in part or in full by the court. However, what is adequate will depend on the circumstances of the case.

13.4 Adjudicator’s fees

Pursuant to section 95 of the BIF Act, an adjudicator is entitled to be paid an amount agreed between the adjudicator and the parties or an amount for fees and expenses that is reasonable having regard to the work done and the expenses incurred.

There is a maximum amount that can be charged by an adjudicator when the progress claim is for an amount that is not more than $25,000. There are various amounts set under the Regulation for claims up to that amount ranging from fees in the sum of $620 when the claim is for no more than $5,000 to $2,070 when the claim is more than $20,000 but not less than $25,000. Otherwise, there is no prescribed limit, however, the fees must still be reasonable. These amounts are subject to variation under the Regulation.

The usual process regarding fees is:

  • the adjudicator will issue their invoice to the parties once they have made but not issued their decision
  • the entirety of that invoice must be paid (usually paid in full by the claimant) to get the decision released
  • in the event the adjudicator determined that the respondent was liable for some or all of those fees, the claimant can recover those fees from the respondent with the adjudicated amount.

Even if the decision ends up being held to be invalid by a court, the adjudicator is still entitled to payment of their fees, but only if they acted in good faith when adjudicating the application.

Based on section 95(6) of the BIF Act, the courts in Queensland have determined that the preservation of the adjudicator’s right to retain their fees if the adjudication decision is declared void does not apply if the decision was not made in time.

13.5 Payment /enforcement of the adjudication decision

Pursuant to section 90(2) of the BIF Act, if the adjudicator has determined that the respondent is to pay any amount to the claimant, the respondent is required to pay that amount to the claimant within five business days after the day in which the adjudicator gives a copy of their decision to the respondent, or any later date determined by the adjudicator.

The respondent also must notify the Adjudication Registrar of having made that payment and evidence of payment. If the respondent fails to pay, the claimant can:

  • give notice under section 92 of the BIF Act of an intention to suspend work under section 98, by which they need to give at least two business days’ notice before doing so 
  • also file an adjudication certificate in a court of competent jurisdiction and enforce it just like any other court judgment, such as by obtaining a warrant for seizure and sale of property
  • lodge a charge over the property where the construction work was carried out, where:
    • the claimant was the head contractor and the respondent, or a related entity of the respondent, is the registered owner of that property
    • the adjudication certificate has already been filed as a judgement for a debt in a court of competent jurisdiction.

13.6 Previous valuations by adjudicators in relation to a particular claim

Claimants generally only have one opportunity at adjudication in relation to any particular claim, provided that claim was valued by an adjudicator.

Under section 87 of the BIF Act, once particular work or related goods and services has been valued by an adjudicator under a construction contract, a later adjudicator must give those claims the same value as previously decided, unless the claimant or respondent can satisfy the adjudicator that the value of the work or goods and services has changed since the previous decision.

For this to impact a later adjudicator, there first needs to have been a valuation of the particular claim in an earlier adjudication. This position was confirmed by the NSW Supreme Court where the court said of the equivalent New South Wales provision that, it won’t be in all cases that there will have been a prior valuation. Here, despite the court finding that the adjudicator had not complied with the

NSW equivalent of section 87 of the BIF Act, the court did not consider that the adjudication decision was invalid as a result for jurisdictional error, as it was not considered an essential precondition to jurisdiction.

14. Issue estoppel

14.1 What is the doctrine of issue estoppel?

In Queensland, by operation of section 87 of the BIF Act and the principle of issue estoppel, an adjudicator in a subsequent adjudication will be bound to follow previous adjudicators valuations and findings of fact which were essential to the determination of the earlier decision.

That is, unless a claim (for an amount or item) is a different claim and progressed on the basis of additional material and submissions, an Adjudicator will be bound (by issue estoppel) insofar as a subsequent adjudication seeks to re-agitate issues which were essential to those prior determinations.

14.2 What position do the courts take?

The doctrine was first recognised in the context of the security of payment legislation in NSW. The NSW Court of Appeal held that, in addition to the express words of the Building and Construction Industry Security of Payment Act 1999 (NSW), common law principles in the nature of ‘issue estoppel’ and ‘res judicata’ would also operate to place limitations on subsequent adjudicators.

More recently the Queensland Supreme Court considered this issue in Karam Group Pty Ltd ATF The Karam (No. 1) Family Trust v HCA Queensland & Ors [2023] QSC 245. The court noted that, albeit the inconsistent position taken by interstate courts, there is agreement that a party may be prevented from arguing for a particular conclusion on an issue where that issue has been raised and decided in an earlier decision.

The elements required to establish whether the doctrine applies, was endorsed by the Queensland Supreme Court in 2010. Specifically, the party relying on the doctrine needs to prove:

  • whether the same question of fact or law has already been decided
  • whether the question was fundamental to the decision.

In the above case, the court gave the following examples of where issue estoppel does not apply:

  • if a progress claim were rejected by an adjudicator because it was premature by reason of the date stipulated for payment by the contract, a later claim made on a timely basis would not be precluded
  • a further illustration arises where the first adjudicator did not determine the date for practical completion and therefore the entitlement of the applicant to liquidated damages. In that case, it would be open for a claimant to seek a determination from a later adjudicator about the date of practical completion and a claimed entitlement to deduct any liquidated damages on the hearing of a later, different claim, and on the basis of additional material and submissions.

The South Australian Court of Appeal delivered a 2025 decision examining whether the principle of Anshun estoppel applies to later payment claims and adjudication determinations under South Australia’s SOP legislation. In Goyder Wind Farm 1 Pty Ltd v GE Renewable Energy Australia Pty Ltd & Ors [2025] SASCA 39, the Court held that neither common law issue estoppel nor the extended Anshun estoppel doctrine applies to subsequent claims or determinations made under the Act. As a result, in South Australia, claimants may pursue costs arising from the same delay event in later payment claims or adjudications, provided the costs sought do not overlap.

15. Mistakes in an adjudication decision

15.1 Clerical mistakes

Pursuant to section 89 of the BIF Act, the adjudicator may, on their own initiative or if requested by one of the parties or the Adjudication Registrar, correct in their decision a clerical mistake, an error arising from an accidental slip or omission, or a material miscalculation of figures or a material mistake in the description of a person, thing or matter mentioned in the decision, or a defect of form (often referred to as the ‘slip rule’).

In Queensland, it has been held that the slip rule is available where the adjudicator makes an accidental or erroneous omission to consider a particular submission or to deal with part of a claim.

15.2 Substantive mistakes

Unless it is an error of jurisdiction or arises out of a breach of natural judice or procedural fairness, the decision will remain effective and cannot be declared void by the court.

The position of the courts was summarised in a 2020 New South Wales Supreme Court case. That case reiterated the following which is applicable to the BIF Act:

  • interpreting the BIF Act, and in particular its aim for ensuring prompt progress payments for construction work, and facilitating a fast-track adjudication process, suggests a threshold of materiality for non-compliance by adjudicators, indicating decisions should not be invalidated for every error made in determining progress payment amounts and timing
  • in SHA Premier Constructions Pty Ltd v Niclin Constructions Pty Ltd, it was concluded that an adjudicator’s failure to value a number of discrete alleged defect items was insufficient to establish jurisdictional error as they represented accidental or erroneous omissions by an adjudicator, that could not be characterised as anything other than an error within jurisdiction. The difference it would have made to the decision was considered too small to be meaningful
  • in McNab Developments (Qld) Pty Ltd v MAK Construction Services Pty Ltd, the court upheld a decision that an adjudicator had not failed to consider the merits of a payment claim in circumstances where the adjudicator did not deal with a claim for a back charge item amounting to about $11,000. Two of the judges held that based on the adjudicator’s reasons and the absence of any evidence to the contrary, it was open to infer that the adjudicator’s error arose from an accidental slip or omission, and that this was sufficient to preserve the decision as one which may be corrected
  • the concept of materiality in the context of security of payment legislation focuses on the extent of non-compliance by an adjudicator, rather than their intent or good faith. It assesses whether an error is significant enough to render a decision invalid under the legislation, considering whether the error materially impacted the decision-making process
  • The case also discusses the appropriate relief if a jurisdictional error is found. The court noted that, had such an error been established, it would have affected only a small part of the decision. In that situation, and where the value of the adjudicated amount had been paid into court by the respondent, the preferred remedy was to release to the claimant the portion of the monies paid into court that corresponded to the unaffected parts of the decision. This approach has been followed in other NSW Supreme Court decisions and is now reflected in Queensland law under section 101(4) of the BIF Act, which expressly allows the court to sever the affected part of a decision.

Further, the New South Wales Court of Appeal decision in Martinus Rail Pty Ltd v Qube RE Services (No.2) Pty Ltd [2025] NSWCA 49​ emphasised that to overturn an adjudicator’s decision, both jurisdictional error and material injustice are required.

16. Withdrawal of adjudication

On occasion, after the adjudication application is lodged and served, the parties settle their dispute.

In that situation, there is a mechanism under section 97 of the BIF Act for the claimant to withdraw their adjudication application by a written notice of discontinuance to both the adjudicator and the respondent.

There is a mechanism under section 94 of the BIF Act for the claimant to remake their application in very limited circumstances. This applies if the appointed adjudicator doesn’t decide the application within the required time. The claimant can either simply ask the Adjudication Registrar to refer their original application to a new adjudicator, or they can make a whole new application.

The Queensland Court of Appeal considered the above provision where it was noted that the entitlement of the claimant to either make a new application or have the original one referred to a new adjudicator, only applies if the adjudicator does not decide the application within the time required by section 85.58

However, this must be understood as including any extended period under section 86.

Further, the court observed that in circumstances where the adjudicator has not decided the adjudication application within the required time (including any extended time), the claimant need not withdraw their original application before either requesting the adjudicator to refer their application to a new adjudicator or making a new application.

However, there is a time limit of five business days for the claimant to take one of those steps, which runs from the date the adjudication decision was due.

One thing which is often overlooked, is who pays for the adjudicator’s fees up to the point of the withdrawal of the application. This question should be addressed and resolved by the parties in any settlement agreement, prior to the adjudication application being withdrawn.